产品展示 | 联系我们 浦宏环保公司主营项目:污水处理设备、中水回用设备、废水零排放设备、纯水设备、物料分离过滤设备!
20年专注水处理设备技术研发 专注技术 专心质量 专业服务
全国咨询热线:159-2117-8145
您的位置: 首页>新闻中心>行业新闻
新闻中心

联系我们contact us

香港免费公开资料大全
地址:江苏省苏州市昆山市淀山湖双马路168号6号楼
联系人:朱经理
电话:159-2117-8145
手机:15921178145

行业新闻

污水处理厂海绵城市设施设计方案研究与探索

时间:2023-06-30 13:51:52 来源:[db:出处] 点击:477次

近年来,海绵城市的建设理念逐步深入人心,海绵城市的示范应用也日益普遍,在排水工程规划设计中有机结合海绵城市建设理念成为一种趋势和必然。在宏观规划层面,通过构建“山、水、林、田、湖、草”的海绵生态空间格局,可为城市水环境整治提供重要保障;在宏观设计层面,专家指出基于海绵城市建设理念的排水工程设计需要着重考虑系统性、整体性和协同性;在大片区设计尺度上,也有一些针对老城和新城海绵城市试点区的建设方案研究;而在微观项目尺度上,如何结合市政排水厂站工程的特征,充分发挥污水处理设施的就近处理能力及构筑物功能特点,因地制宜地进行海绵城市建设,实现径流总量和径流污染的有效控制的相关研究仍不多见。

本研究结合某污水处理厂扩建工程,经方案评估,在扩建厂区进行海绵城市的试点工程,将海绵城市设施有机融合进污水处理厂的扩建方案,有效实现了年径流总量控制率和年径流污染控制率,可为污水处理厂中海绵城市设计和建设提供重要参考借鉴。

1 项目背景

上海某污水处理厂一期工程已建规模为8万m³/d,预处理采用粗格栅+曝气沉砂池,二级处理采用AAO生物反应池+二沉池,深度处理采用高效沉淀池+高效纤维滤池,出水采用加氯消毒,并执行《城镇污水处理厂污染物排放标准》(GB 18918—2002)一级A标准。由于服务范围内污水量不断增加,同时未来有部分初期雨水也需要纳入污水处理厂,2018年该厂启动了二期扩建工程,第一阶段先行实施6万m³/d,使全厂处理能力达到14万m³/d ,排水标准仍执行一级A标准。

2 海绵城市设计总体方案

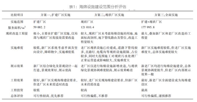
2.1 实施范围

污水处理厂一期占地面积约为121 010.4 ㎡,本次扩建工程除充分利用现状厂区内空地新建部分构(建)筑物外,需在厂区外规划预留用地中补充征地,面积约为56 985.4 ㎡。

为充分体现海绵城市建设理念,整体提升污水处理厂的径流总量控制及面源污染削减水平,考虑在污水处理厂扩建过程中进行海绵城市设施的示范建设,并对海绵城市设施的建设范围进行了分析评估,如表1所示。需要说明的是,若在扩建厂区建设海绵设施,适当考虑工程边界及实际汇水范围,服务面积约为59 002.2 ㎡。

1.jpg

综合考虑现状改造工程量、实施难度、展示效果、工程效果及工程投资等因素,经综合评估,本次扩建工程海绵城市设施实施范围确定为扩建厂区。在扩建厂区进行示范建设后,可以结合运行效果及积累的养护管理经验,后续工程中择机在现状厂区内进行推广应用。

2.2 建设目标

按照《上海市水务设施(厂/站)海绵城市建设技术导则》(试行),扩建厂/站的扩建部分年径流总量控制率应结合扩建内容和强度综合分析后确定,取值宜为75% ~80%。考虑到污水处理厂以污水处理为主要目标,平面上需要建设较多的建(构)筑物,年径流总量控制率确定为75%。参照上海市年径流总量控制率与海绵城市设计降雨量的关系,对应设计降雨量为22.2 mm,年径流污染控制率经综合考虑,确定为55%。

2.3 本底条件分析

扩建场地属于潮坪地带地貌类型,表层土壤为杂填土和黏性土为主,表层下方为黏质粉土夹粉质黏土。土壤渗透系数在0.1~0.5 m/d,属弱透水性。场地潜水补给来源主要为大气降水与地表径流,地下水年平均水位埋深一般为0.50~0.70 m,设计时低水位埋深可取1.50 m,高水位埋深可取0.50 m。

同时,本工程为地上式常规污水处理厂,扩建厂区由于预留了部分远期建设用地,绿地所占比例超过50%。厂区总体地势平坦,室外设计高程为4.50m,道路中心标高为4.45 m,主干道路宽度为7.0m,道路横坡为2% ,道路边缘标高为4.38 m。

2.4 设施选型

基于厂区高地下水位、低土壤渗透率的本底条件,并依托污水处理厂可自身实现对污染物就近处理的独特优势,本次海绵设施选择考虑以滞、净、排类型为主,并酌情设置渗蓄设施。为此,参照住建部《海绵城市建设技术指南——低影响开发雨水系统构建(试行)》(简称《指南》)并经综合分析,重点选择了透水路面、复杂型生物滞留设施(以雨水花园为主),植草沟、池顶绿化(位于生物反应池混凝土上盖)等,结合污水处理厂污水处理,实现年径流总量和径流污染控制的目标。对于超出设计降雨量的雨水径流,则主要通过溢流设施接入厂区雨水管外排至周边河道。

2.5 设计分区

根据本工程污水处理厂项目特征,拟充分结合扩建厂区的构筑物布置方案、绿化布置方案、道路走向等,有效利用污水处理厂污水处理设施能力,实现扩建厂区用地范围内的年径流总量和径流污染控制。结合地面高程、道路坡向及功能分区,将扩建厂区分为6个海绵分区,具体情况如表2和图1所示。普通不透水道路面积为4 274.9 ㎡,透水路面面积为3 679.5 ㎡,普通屋面、封闭水池面积为3 727.8㎡,绿地面积为17459.7 ㎡,(类)开敞水池面积为8 685.4 ㎡,预留桩基区域面积为8 685.4 ㎡,远期待建区域面积为12 489.5 ㎡,区域综合径流系数为0.445 3。

图1:海绵城市设计分区

需要说明的是,为与远期扩建相结合并预留建设条件,在分区5提前实施了远期2座二沉池的桩基,在分区6提前实施了远期1座生物反应池的桩基。这两个区域近期实施桩基,远期则建设开敞水池或类开敞水池,因此,近期条件略不利,综合径流系数按近期偏不利情况计算,并按远期复核。分区4远期将建设其他处理设施,以封闭水池为主,因此,在综合径流系数计算时按照远期偏不利情况。

2.6 设施规模计算

对于选择海绵设施的设计调蓄容积,参照住建部《指南》进行计算,如式(1)。

V=10HpF(1)

其中:V—设计调蓄容积,m³;

H—设计降雨量,mm;

φ———综合雨量径流系数,可进行加权平均计算;

F———汇水面积,h㎡( 1 h㎡=104㎡)。本工程设计降雨量为22.2 mm,综合径流系数为0.445 3,汇水面积为59 002.2 ㎡,经计算,扩建厂区理论所需调蓄量约为583.3 m³。

对6个分区进行调蓄指标分解,如表3所示。分区6理论所需调蓄量最大,为175.2 m³,分区1所需调蓄量较小,为22.8 m³。

1.jpg

2.7 布置方案及建设目标复核

结合分区内平面布局、设施分布以及上文的海绵设施选型,对各个分区因地制宜地进行海绵设施布置,如图2所示。其中道路两侧的植草沟主要收集道路雨水及周边地块雨水,地块内部的植草沟和雨水花园主要收集地块内的雨水径流和经断接的屋面雨水,池顶绿化则主要设置于生物反应池厌缺氧池上方,用于收集池顶雨水。每个分区中起主要作用的海绵设施工程量如表3所示。扩建厂区雨水管道按照重现期为5年设计,雨水管网分布如图3所示。超出海绵设施滞蓄能力的雨水通过溢流井溢流至雨水管道中,经现状 DN1000和新建 DN1500排放口排入厂区北侧河道中。

图3:厂区雨水管网设计

需要说明的是,开敞水池(主要是二沉池)的雨水全部进入污水处理构筑物,由于全部产流、不产生下渗等,径流系数应取1 ,但不汇流至雨水管网,径流量控制比例为100%。类开敞水池区域主要指分区6的生物反应池,通过建设池顶绿化以及顶棚雨水收集装置将雨水全部引流进入生物反应池内,不产生雨水径流,因此,效果与开敞水池无异,而池顶绿化的效果可不单独计算。

经复核计算,通过建设725 ㎡雨水花园、2 060m植草沟,结合开敞水池及730 ㎡池顶绿化,累计雨水径流控制量约为646.9 m³,明显大于583.3 m³的理论所需调蓄体积。且每个分区均能实现分区自身的控制目标,因此,上述平面布置方案可以有效满足75%年径流总量控制率要求。

参照《指南》,加权平均计算本工程的年径流污染控制率,如表4所示。经计算,本工程年径流污染控制率为59.8% ,可以满足55%的控制目标。

1.jpg

3 海绵城市设计相关思考

在污水处理厂进行海绵城市建设具有以下几个典型特点和优势:(类)开敞水池对径流总量控制及径流污染控制贡献较大、控制的污染雨水可就近处理、可利用再生水浇灌海绵设施、运行维护可以与污水处理厂绿化养护协同考虑等。同时,设计过程中还应注意以下要点。

3.1 海绵设施选型

结合本次海绵城市试点工程设计,认为污水处理厂的海绵城市设计应因地制宜进行设施选型。一方面,在污水处理能力有余量的前提下,宜充分发挥污水处理厂污染物可就近处理的优势,将污染较严重的初期雨水引入处理流程,有效助力年径流污染及径流总量控制率目标的实现;另一方面,应该充分考虑不同分区的功能特点进行布置,例如污泥处理处置区域周边以及主干运输通道路面污染一般较重,同时对于道路荷载要求较高,应优先采用不透水路面,慎用透水路面,且路面雨水优先考虑导入污水系统处理。此外,针对于地下水位偏高的问题,设施选型中也应充分考虑,并酌情设置防渗土工布隔离地下水。

3.2 海绵设施设计计算

对于污水处理厂的海绵设施效果计算,应当考虑近远结合,按照每个分区近远期中偏不利工况计算和建设设施,这样才能更好地新老衔接,从而避免海绵设施需要反复建设或者产生废弃工程。同时,应当充分考虑不同设施的具体情况,例如对于加盖除臭的生物反应池,如果可以建设池顶绿化,并将加盖池顶雨水进行有效收集和导流进池体,也可按开敞水池考虑效果。此外,对于开敞水池,由于不具有下渗效果,推荐径流系数按1考虑,同时径流量控制比例按100%考虑,这样相对更加合理,也可以充分体现开敞水池高滞蓄量以及高污染物去除率的特点。如果开敞水池采用较低的径流系数,则其作用将被直接排除在海绵设施效果计算之外,显然与实际情况不符。

3.3 海绵设施的运维

关于海绵设施的运维,一方面,在设计阶段就应当充分考虑运维的难度和工作量。例如污水处理厂很多开关站、变配电间等构筑物由于安全以及防渗等原因,不适合建设屋顶绿化,但是生物反应池可以结合除臭、混凝土加盖等局部建设池顶绿化,不仅可滞纳雨水、美化景观环境,而且解决了屋顶绿化养护不便的问题,一举多得。另外,污水处理厂还可以结合再生水利用进行海绵设施的养护和浇灌,更好地体现节水的理念。

4 结论

在污水处理厂中进行海绵城市的试点应用有其独特的特点和优势。本研究结合某污水处理厂的扩建工程,经方案评估,在扩建厂区进行海绵城市的试点工程。通过本底条件分析、设施选型分析、设计分区划分、设施规模计算、平面布置及建设目标复核环节,将海绵城市设施有机融合进污水处理厂的扩建方案,并达到了年径流总量控制率和年径流污染控制率。研究认为,污水处理厂的海绵城市设施选型应因地制宜,充分考虑污水处理厂自身污染处理能力以及不同建(构)筑物的功能和特点;海绵设施设计计算应当近远结合,按照偏不利工况考虑,同时开敞水池的计算应当合理选用径流系数及径流量控制比例;海绵设施的运维应当在设计阶段就提前考虑,并与厂区再生水回用有机结合。本研究可为污水处理厂中海绵城市建设提供重要参考借鉴。


香港免费公开资料大全

香港免费公开资料大全是一家专注水处理设备的厂家,主要产品有RO反渗透设备中水回用设备,EDI高纯水设备,海水淡化设备,软化水设备,超滤设备、去离子水设备,工业废水污水处理设备等各种水处理技术的研发,设计生产、安装调试等一体化企业。17811872518 王工

在线客服
联系方式

热线电话

159-2117-8145

上班时间

周一到周五

手机号码

15921178145

二维码
线